首页
关于我们
产品中心
制造能力
品质保障
社会责任
联系我们
社会责任
首页
/
温室气体排放目标及实施计划
社会责任
ESG专区
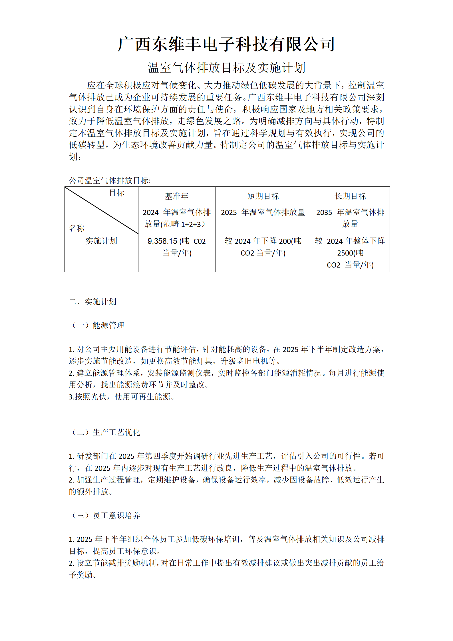
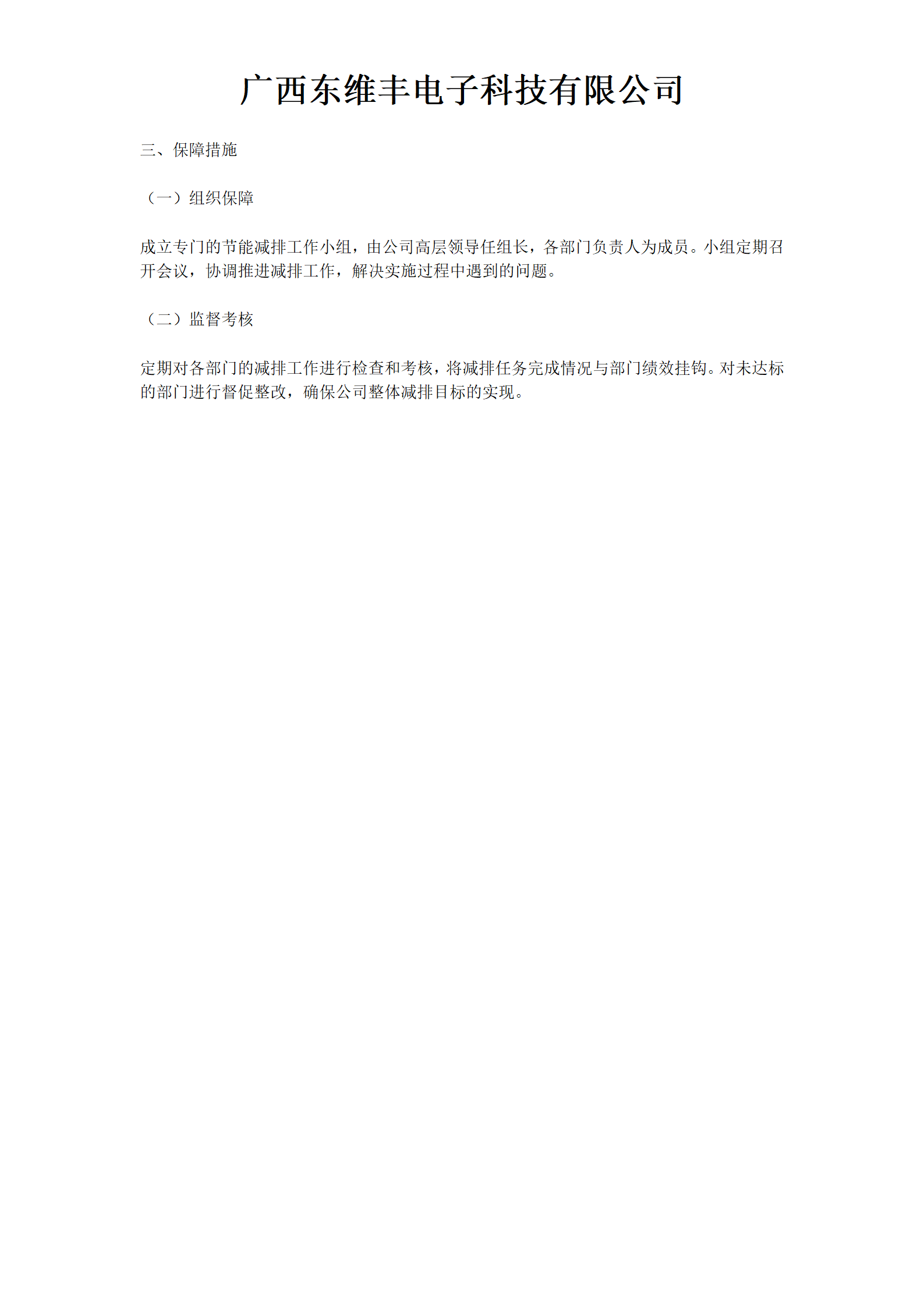
温室气体排放目标及实施计划
越南东维丰温室气体排放报告
温室气体排放目标及实施计划
dwph@dwph.net
139 2284 4004
留言